跳到主要內容區

環安組

本校環安衛目標

依環保安全衛生法令規定,充分落實於校內各相關系所與實驗場所,預防意

     外災害的發生。

加強道具與設備之安全使用及維護,避免人員暴露於有害的作業環境,致力

     於保護環境與人員健康。

提供教育訓練,強化環保安全衛生觀念之落實,形成重視校園環保安全衛生

     之風氣。

監控環保節能,貫徹永續發展的理念,同時維持高品質的校園環保安全衛生。

國立臺灣戲曲學院安全衛生工作守則

職安法令規章

職業安全衛生管理規章公函

職業安全衛生管理指導原則

人因性危害防止計畫及執行紀錄

異常工作負荷促發疾病預防計畫

執行職務遭受不法侵害預防計畫

國立臺灣戲曲學院母性健康保護計畫

本校職業安全衛生管理計畫

國立臺灣戲曲學院校園職業安全衛生管理委員會設置要點

國立臺灣戲曲學院防空疏散避難計畫

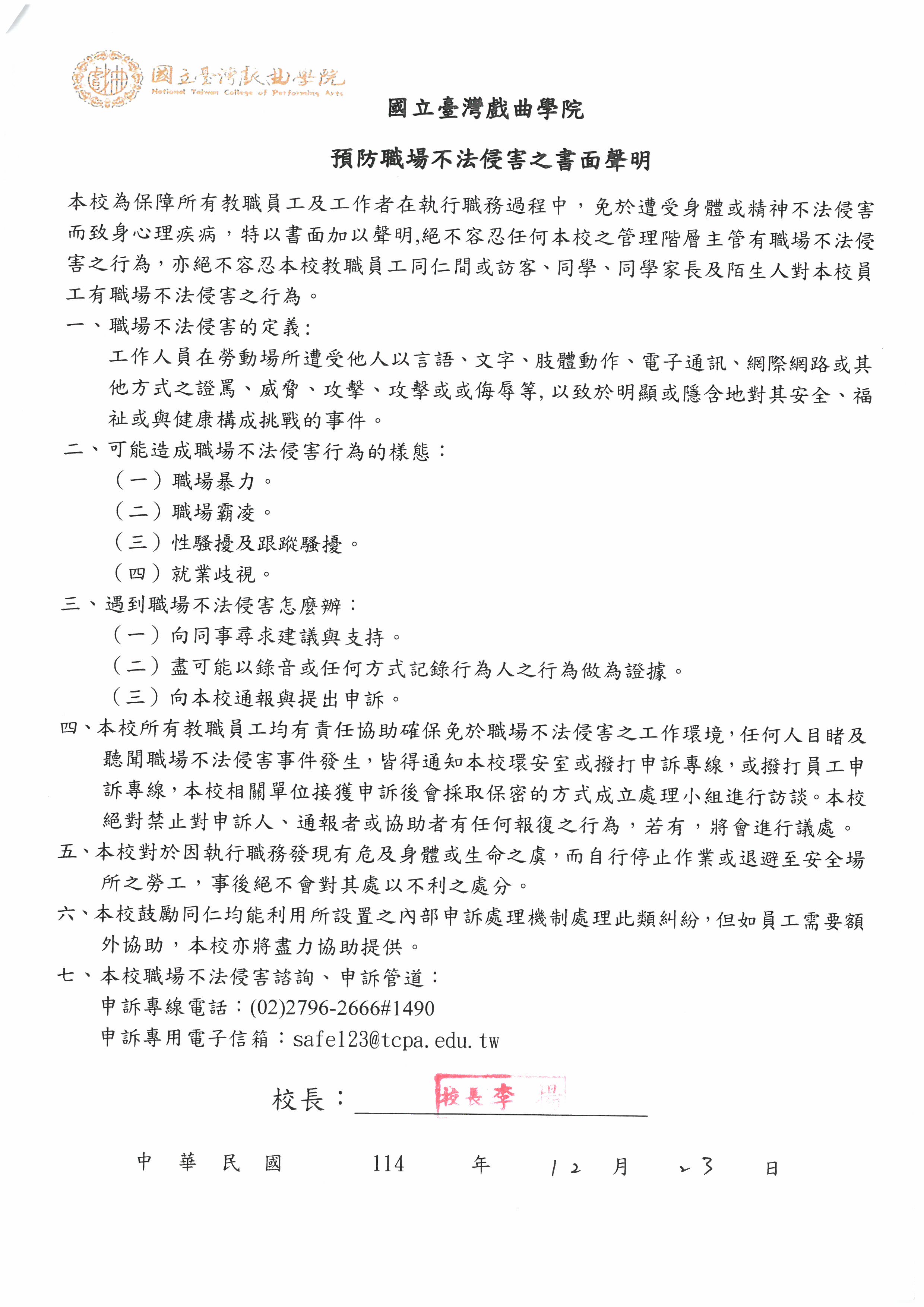
國立臺灣戲曲學院預防職場不法侵害之書面聲明簽署

國立臺灣戲曲學院執行職務遭受不法侵害預防計畫(114.11.12通過)

國立臺灣戲曲學院環境保護暨職業安全衛生政策

國立臺灣戲曲學院自動檢查計畫

國立臺灣戲曲學院承攬商安全衛生環境管理辦法

國立臺灣戲曲學院職業安全衛生教育訓練管理計畫

國立臺灣戲曲學院職業安全衛生危害鑑別風險評估管理計畫

國立臺灣戲曲學院職業安全衛生作業標準計畫

國立臺灣戲曲學院職業安全衛生變更管理計畫

國立臺灣戲曲學院職業安全衛生危害通識計畫

國立臺灣戲曲學院職業安全衛生作業環境監測計畫

國立臺灣戲曲學院職業安全衛生呼吸防護計畫

國立臺灣戲曲學院職業安全衛生個人防護器具管理計畫

國立臺灣戲曲學院教職員工健康服務管理計畫

國立臺灣戲曲學院職業安全衛生緊急應變管理計畫

國立臺灣戲曲學院校園災害防災計畫(114/11/12通過)

 

 

 

 

 

 

 

 

 

 

 

 

 

 

登入成功